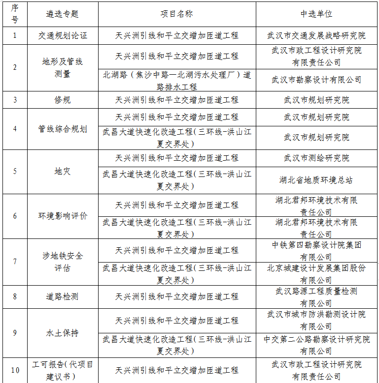
凭据《武汉市都会建设投资开发集团有限公司建设项目前期基础事情社会咨询单位遴选与治理步伐(试行)》及相关划定,针对天兴洲引线宁静立交增加匝道工程、北湖路(焦沙中路—北湖污水处理厂)门路排水工程、武昌大道快速化革新工程(三环线-洪山江夏交界处)、二七路至铁机路过长江通道、古田一路北段(长云路-金银湖南街)工程的交通计划论证、地形及管线丈量、修规、管线综合计划、地灾、情况影响评价、涉地铁宁静评估、门路检测、水土坚持、工可报告(代项目建议书)、社会稳定危害评估、涉高速宁静评估、防洪影响评价、防洪影响评价(含涉河建设计划)、沿线构筑物视察、防洪专项设计、涉高架宁静评估、涉铁计划等18项专题开展了遴选运动。结合参选单位提供的资质、信誉、业绩及工程实际情况,云顶国际集团2023年前期基础事情社会咨询单位遴选评审事情(第一期)已于2023年3月3日完成,现将遴选结果公示如下:

武汉云顶国际集团有限公司
2023年3月9日